Hand free met een DECT headset voor HAM Radio

Forumregels
Plaats hier je bouwsels. Gebruik gerust de bijlagenfunctie van dit forum om bijvoorbeeld foto's en schema's toe te voegen. ATV (amateur televisie) bouwprojecten kun je beter in het ATV subforum plaatsen.
PA3VOS
.
.
Berichten: 1
Lid geworden op: 23 feb 2017, 16:18
Roepletters: PA3VOS

Hand free met een DECT headset voor HAM Radio

Ongelezen bericht door PA3VOS »

Ruim 10 jaar geleden was ik erg actief vanuit mijn auto op de HF en VHF banden. Met name tijdens de redelijke lange ritten naar en van mijn werk werd de tijd gedood door het maken van QSO’s met mijn zeer gewaardeerde ICOM IC7000. Éen van de dingen waar ik me het meeste aan stoorde was die lastige microfoonkabel met zijn lange krulsnoer, die altijd maar weer in de weg zat bij het schakelen en het sturen. Dat moet anders kunnen, dacht ik. Er waren toch van die mooier kleine Bluetooth headsetjes op de markt verkrijgbaar? Waarom zouden die niet te gebruiken zijn! Na wat speurwerk op internet kwam ik al redelijk snel uit bij de Jabra A210 interface. Deze was vrij gemakkelijk verkrijgbaar op eBay voor een amateurvriendelijk prijsje. Deze interface kan met eenvoudige middelen aan de tranceiver geknoopt worden en gekoppeld worden met BT-headsets..
PIC_0135.JPG
Na elke jaren ervaring hiermee opgedaan te hebben (zowel in de auto als in en rond mijn huis), de nodige wijzigingen te hebben aangebracht en verscheidene Bluetooth headsets te hebben uitgeprobeerd was mijn eindconclusie dat deze technologie op zich prima werkte maar wel zijn beperkingen kende.
Artifact, latency, beperkte accuduur en beperkte instellingsmogelijkheden hebben er uiteindelijk toe geleid dat ik naar een andere oplossing ging zoeken. Doordat ik op mijn QRL regelmatig de telefoniste met een wireless DECT headset zag telefoneren, ontstond het idee om de mogelijkheden voor gebruik in onze hobby te onderzoeken. Opmerkelijk genoeg kwam ik na lang speuren slechts één artikel tegen op internet dat ook nog van enkele jaren geleen dateerde. Het betrok hier de GN9120 van Jabra (hoe toevallig kan het zijn!).
GN9120
GN9120
GN9120 DUO
GN9120 DUO
Het ombouwen
De beschrijving op de site van VK3KBC (http://www.radcomms.net/GN9120V2.html) was duidelijk en eenvoudig en alle benodigde informatie inclusief de software aanwezig. Al snel werd ik via Marktplaats.nl gelukkige eigenaar van deze headset. Dit was wel een uitvoering met een dubbele oorschelp. Persoonlijk vindt ik dat ook wat prettiger aan het gehoor omdat je dan het leuid ook in beide oren hoort. Nadat, zij het met wat aandacht en liefde, het basisstation van zijn behuizing te hebben voldaan bleek al snel dat mijn PCB er toch iets anders uitzag dan die op de site van VK3KBC. Hoewel er in de beschrijving en het schema versus de foto’s al wat foutjes zaten leek de PCB toch in veel opzichten mijn PCB. Dit werd dus een echte uitdaging…
GN Netcom
GN Netcom
Jabra
Jabra
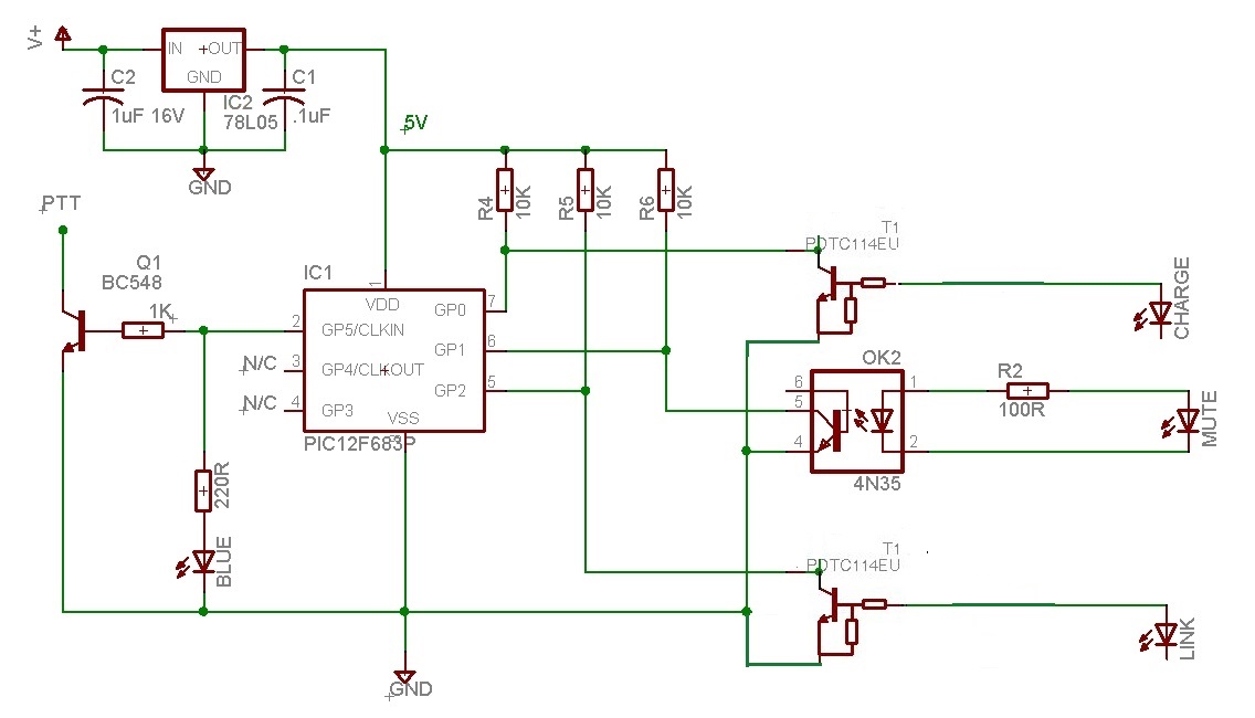
Bij mijn interface bleken de weerstanden zoals in de PTT interface van Gerald VK3GJM beschreven niet te vinden. Maar het idee om de PDTC114EU NPN Digital Transistors te gebruiken, met goede argumenten, stond mij wel aan. Na een flink aantal uurtjes meten vond ik uiteindelijk de punten waar ik de gewenste signalen vandaan kon halen. Met als resultaat dat ik helaas gedwongen werd om toch één optocoupler toe te passen.
De PDTC114EU is een zeer kleine SMD versie. Wie toch liever een wat grotere digitale transistor wil gebruiken (TO-92 behuizing) kan prima de FJN3302R gebruiken.
Bij de beschrijving over de aansluitingen op de PCB van de PTT-interface van Gerald, zoals die op de site van VK3KBC te vinden is, is erg onduidelijk waar de weerstanden waaraan de LINK, MUTE en CHARGE verbonden worden, zich precies bevinden. Na wederom wat meting aan de PCB van VK3KBC leverde dat de onderstaande info op in de foto. Geen handige plekken en zeer lastig te solderen. Het heeft mij een Basis-unit gekost! Het verdient dus e voorkeur om de dradfen parallel over de LED’s te solderen. Indien je i.p.v. de 100R weerstand naar de optokoppelers een 150 Ohm neemt valt de lichtvermindering erg mee.
R's op basestation naar PTT interface
R's op basestation naar PTT interface
Hieronder het door aangepaste schema. De LED’s rechts in het schema stellen de LED’s voor op de PCB.
PTT revisie 2.0
PTT revisie 2.0
Om de unit met headset te kunnen testen aan je transceiver is het handig om eerst de TX en RX audio aan de unit te koppelen. Hiervoor is het noodzakelijk om de 2 scheidingstrafo’s te verwijderen. Verder is het handig om ook de RJ12 connectoren te verwijderen. Deze doen geen dienst meer en leveren samen met verwijderen van de trafo’s ruimte op voor de PTT interface. Hoewel Gerard VK3GJM er voor heeft gekozen niet alle RJ-connectoren te verwijderen.
verwijderde onderdelen
verwijderde onderdelen
Hieronder het gecorrigeerde schema voor de audio aansluitingen. De 1K en 390R weerstanden waren door de auteur verwisseld. Op de foto’s staan ze dus juist gepositioneerd. Ik heb er voor gekozen op de condensator in de MIC circuit te vervangen voor een 1uF voor iets meer hoog in het signaal.
audio aansluitingen
audio aansluitingen
Interface.jpg (22.6 KiB) 33950 keer bekeken
Speaker aansluitingen
Speaker aansluitingen
Punt B audio van speaker tranceiver.

Punt A audio MIC zoals door mij is gekozen. Op de fot is echter te zien dat VK3 KBC een ander, lees lastiger, punt heeft gekozen.
Mic aansluiting VK3KBC
Mic aansluiting VK3KBC
Dit is echter een lastig punt. Een beter alternatief staat hieronder.
Mic revisie PA3VOS
Mic revisie PA3VOS
Voor de massa gewoon een beetje lak weg krabben met een scherp mesje. Hoe je de audiokabels aan de transceiver aansluit kun je zelf bepalen. Houd er echter rekening mee dat veel tranceivers waaronder ook mijn IC-7000 een zogenaamde floating Ground hebben voor de MIC ground. Zelf heb ik een universele audio scheidingstrafo gebruikt zoals hier op de foto. Daar zit ook mijn PTT relais is die aan de PTT-interface is verbonden. Ik schakel de PTT dus volledig potentiaal vrij, wat soms aanzienlijk minder problemen geeft.
audio scheidingstrafo's met relais
audio scheidingstrafo's met relais
De opbouw van de PTT- interface
Vanwege de zeer simpele opbouw van de interface heb ik ervoor gekozen geen mooie PCB voor de interface te bouwen, maar gewoon experimenteerprint te gebruiken. Het is aan te bevelen om de PIC controler in een IC-voetje te drukken. Mocht je overhoopt deze eens moeten vervangen of herprogrameren dan wip je deze er zo uit. Het verdient wel aanbeveling om de draden naar de LED’s zo kort mogelijk te houden, en de draden zo mogelijk te twisten. Hoewel ik geen problemen of storingen heb ervaren met 100 Watt RF op HF. Ik heb ervoor gekozen om de interface met dubbelzijdig autotape van 3M op de print te plakken. Voordeel is dat deze tape lekker “sticky” is, bijna een soort kauwgom, en goed blijft plakken bij vorst of warm weer.
De voeding
Om de unit ook in het mobiel te kunnen gebruiken heb ik gebruik gemaakt van een 7808 met een serie diode aan de uitgang zodat de voedingspanning weer op 7,4V uitkomt. Dit is ook de uitgangspanning van de 230V adapter die normaal gesproken bij de GN9120 wordt geleverd.
De werking
De PTT funtie is feitelijk afgeleid van een aantal signaaltjes die op de PCB terug te vinden zijn en beinvloed worden door een aantal functietoetsen op de headset. Daarnaast willen we voorkomen dat de tranceiver ongewenst uitzendt indien je met je headset buiten bereik van het basisstation komt, maar ook als je de headset in de lader (basisstation) zet of hebt staan.
De belangrijkste voorwaarde waaraan voldaan moet worden om überhaupt te kunnen zenden is dat LINK “aan” is en CHARGE “uit”. Als aan deze twee condities is voldaan kan met de MUTE functie de PTT aan en uitgeschakeld worden. De LINK wordt op twee manieren geactiveerd; als de headset van het basisstation wordt verwijdert, of indien op de multifunctionele toets op de headset wordt gedrukt. Hierna moet je al kunnen luisteren/ontvangen. Wordt vervolgens de MUTE functie geactiveerd (door twee keer kort achter elkaar op de “-“toets op de headset te drukken) dan wordt de microfoon gedeactiveerd en staat de UNIT gereed op de PTT te activeren. Je kunt nu wel wel alles horen/ ontvangen maar hoort wel iedere 15 sec. een zachte dubbele toon ten teken dat de microfoon ge-MUTE is. Druk je vervolgens nogmaals twee keer kort de “-“ toets in dan wordt de PTT en je microfoon geactiveerd en kun je dus spreken. Om weer op ontvangst over te schakelen druk je gewoon weer twee keer kort de “-“toest op de headset in. Over de software kan ik weinig zeggen. Ik heb deze gewoon van de site geplukt van VK3KBC en in de PIC geprogrammeerd met mijn K150 programmer.

Tot slot
Het lijkt er op dat GN9120 in twee uitvoeringen op de markt is verschenen. Die van GNnetcom en van Jabra. Mijn sterke indruk is dat de GNnetcom de versie is zoals door VK3KBC beschreven. De Jabra verdient mijn inziens de voorkeur. Op de zijkant van de headset is duidelijk af te leiden welke versie je hebt.
Het kost wat tijd, geduld en voorzichtigheid om het basisstation van zijn behuizing te ontdoen, de boel om te bouwen en wer samen te bouwen. De rapporten die ik krijg zijn op alle banden zeer positief en de moeite zeker waard geweest. Voor wie ook mobiel de handen vrij wil hebben is dit een zeer fraaie oplossing. Het bereik van headset tot basisstation is ca.150 meter.

Wie op mijn Youtube kanaal kijkt kan zien hoe de behuizing wordt geopend. tevens staat daar een video over de CS361N die ik heb omgebouwd.
Voor degene die graag deze GN9120 zou willen hebben: ik heb er enkele omgebouwd liggen.

Suc6 met bouwen,
PA3VOS / Fokko Vos
Bijlagen
GN9120 PCB.jpg
pb1sam
.
.
Berichten: 102
Lid geworden op: 23 jun 2011, 12:34

Re: Hand free met een DECT headset voor HAM Radio

Ongelezen bericht door pb1sam »

Hoi Fokko,

Bedankt voor het delen van je ervaringen.
Plaats reactie